Work
About
Contact
Work
About
Contact
idil deniz

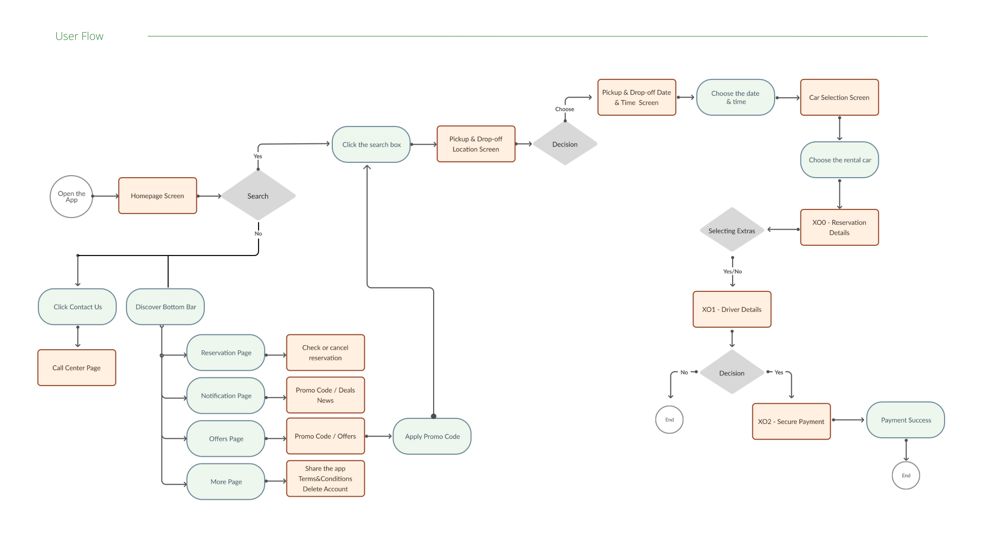
Siyaraty Car Rental App for GCC Countries

You may also like

Industrial Design Portfolio - 2023 Selected Works
2023
Structured Contact Us Form
2024
AI Chat App Onboarding & Group-chat Invitation
2023
GetirCar Case Study
2024
↑Back to Top
© 2024 İdil Deniz. All rights reserved.